
专题:规范命名提升指数投资透明度 多家基金公司变更旗下ETF场内简称
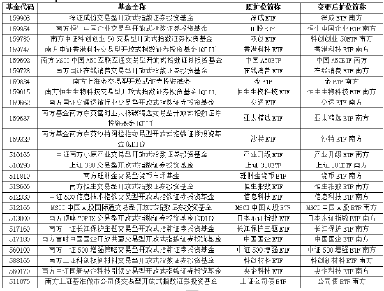
1月8日,南方基金发布公告,宣布变更旗下24只ETF场内扩位简称,相关调整将于1月9日生效。此次调整是南方基金对沪深交易所此前发布的ETF命名新规的积极响应,将进一步推动ETF产品信息的标准化、规范化,提升指数基金的辨识度。
根据新规要求,ETF基金扩位简称需按照“投资标的核心要素+ETF”的结构命名,且必须包含基金管理人简称。此次更名是南方基金第二次对ETF简称进行规范性调整,早在2025年3月3日,南方基金便对旗下11只ETF实施过批量更名,初步实现产品标识的清晰化与品牌统一,而本次调整则在原有基础上进一步深化。
本次简称变更的核心变化主要体现在两个层面:一方面,统一强化管理人标识。批量在扩位简称末尾加入“南方”二字,显著增强了南方基金产品的整体辨识度,便于投资者快速识别产品归属,巩固品牌认知;另一方面,精准揭示投资内核。新简称直接对应基金所跟踪的核心指数或主题,从根本上解决旧简称可能存在的模糊性问题。例如,原“H股ETF”更名为“恒生中国企业ETF南方”,原“双创ETF”更名为“科创创业50ETF南方”。简称与实际投资方向实现精准对应,有助于减少因名称导致的投资者困惑或误判。
南方基金在指数投资领域始终秉持专业主义,以前瞻性布局和精细化管理,为投资者提供高质量的ETF产品与服务。此次ETF简称批量规范化调整,不仅将提升信息透明度,显著降低信息筛选门槛,方便投资者更快速、准确地做出投资,也是国内公募基金走向成熟化和理性化的标志,回归资产管理本源,为ETF市场的高质量发展奠定基础。未来,南方基金将继续以投资者为中心,顺应指数化投资发展浪潮,为投资者提供更丰富更高效的资产配置工具。
MACD金叉信号形成,这些股涨势不错!
海量资讯、精准解读,尽在新浪财经APP
责任编辑:石秀珍 SF183
富深所提示:文章来自网络,不代表本站观点。