
蓝鲸新闻10月29日讯(记者 陈晓娟)中意人寿保险有限公司(下称“中意人寿”)近日披露2025年第三季度偿付能力报告。
前三季度,中意人寿累计实现保险业务收入352.77亿元,截至三季度末净利润15.03亿元;其中第三季度单季保险业务收入116.66亿元,净利润4.09亿元。截至三季度末,公司总资产2003.71亿元,净资产84.23亿元。
数据指标显示,公司前三季度净资产收益率为26.10%,总资产收益率0.80%,投资收益率3.20%,综合投资收益率2.85%。公司今年第一季度和第二季度风险综合评级结果均为AAA级。
偿付能力核心指标方面,截至今年三季度末,中意人寿核心偿付能力充足率为145.67%,较上季度的166.14%下降20.47个百分点;综合偿付能力充足率190.65%,较上季度的212.24%下降21.59个百分点。
公司表示,将持续提升内生资本创造能力作为公司偿付能力管理主基调。此外,负债端经营方面,公司将持续坚持价值经营策略,维持新业务向分红险转型力度,提高保障性险种业务占比,逐步降低负债端保证利率成本,优化业务结构,提高新业务价值创造能力,进一步管理负债久期,降低资产负债错配资本占用;资产端配置方面,公司将持续把握市场利率的窗口期择期加大超长久期利率债配置力度,继续优化权益类资产配置结构,并适当增加优质弹性品种配置加强收益。
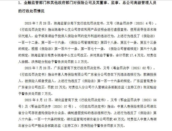
合规方面,今年7月28日,珠海监管分局对中意人寿珠海中心支公司作出行政处罚,因其利用产品说明会虚假宣传、使用误导性话术培训代理人及给予投保人合同外利益,责令改正并罚款17.4万元,同时对责任人徐鹏、洪伟聪分别给予警告并罚款2.2万元。同日,广东监管局对中意人寿广东省分公司罚款22万元,原因是其存在欺骗投保人、被保险人或受益人的行为,同时对责任人分公司个人营销业务部副总监(主持工作)张亚魁给予警告并罚款7万元。今年8月12日,湖北监管局对中意人寿湖北省分公司罚款40万元,因其虚构保险中介业务、编制虚假资料,同时对责任人湖北省分公司产融业务部副总监(主持工作)苏伟刚给予警告并罚款8万元。
(图片来源:中意人寿2025年第三季度偿付能力报告)
重大事项方面,公司报告期内发生董事及高级管理人员变更。自今年7月3日起,童天喜担任中意人寿董事长,赵雪松不再担任该职务;今年9月1日起,管培不再担任公司总精算师,范文娟被指定为精算临时负责人。
海量资讯、精准解读,尽在新浪财经APP
责任编辑:秦艺
富深所提示:文章来自网络,不代表本站观点。